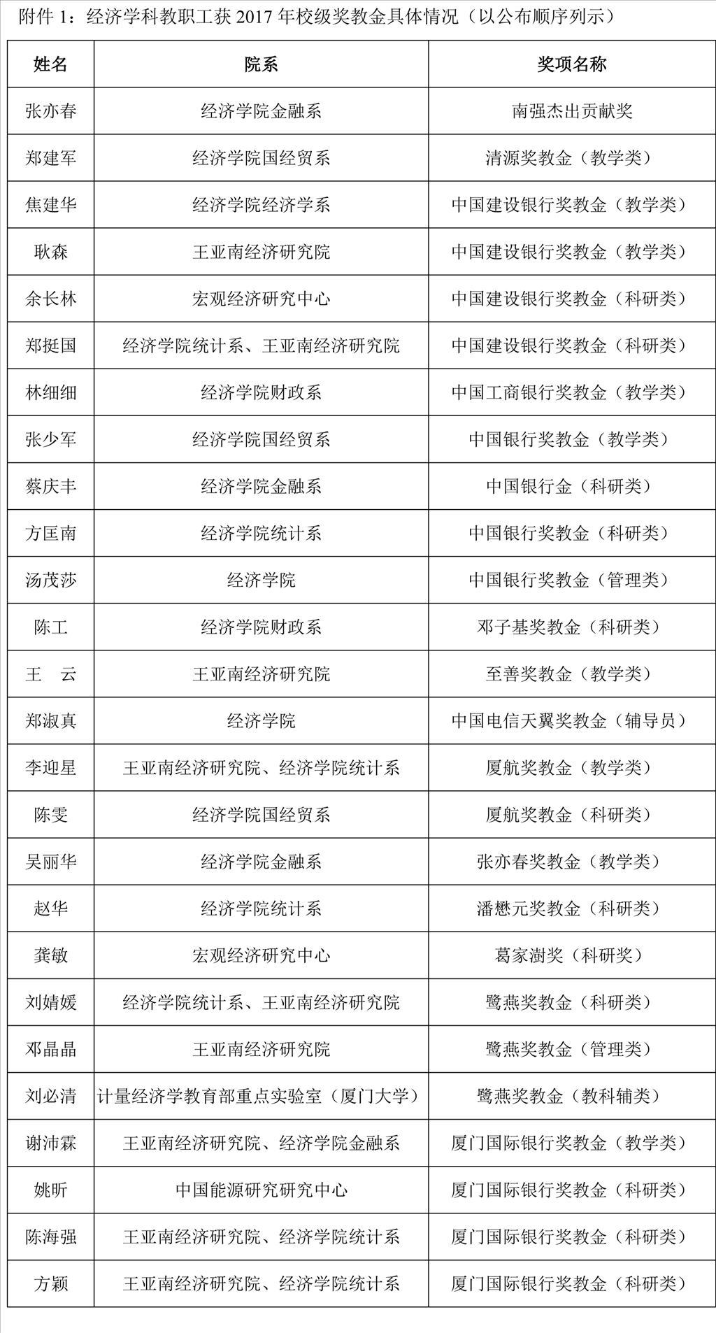
4月5日,厦门大学公布了2017年校庆期间奖教金、奖学金评选结果。经济学科26位老师、144位学生共170人获得个人奖项,其中张亦春教授获得“南强杰出贡献奖”。
近年来,经济学院、王亚南经济研究院(WISE)、邹至庄经济研究中心坚持高标准建设国际一流经济学科为导向,坚持培养国际一流经济人才,积极把社会主义核心价值观融入教育教学全过程,培育形成优良教风、学风,涌现了一批教书育人、为人师表的模范教师代表与一批积极进取、品学兼优的先进学生代表。
学院将继续采取灵活多样的形式宣传先进典型,充分发挥先进人物的示范作用,营造良好的校园文化和学术氛围。


(经济学院 崔庆炜)